Probleme mit Ljetronik und heißem Entlastungsrelais (BMW-E24-Forum)

Holger Lübben, (vor 2505 Tagen) @ Haisociety

Hi!

Ich meinte eigentlich etwas anderes.
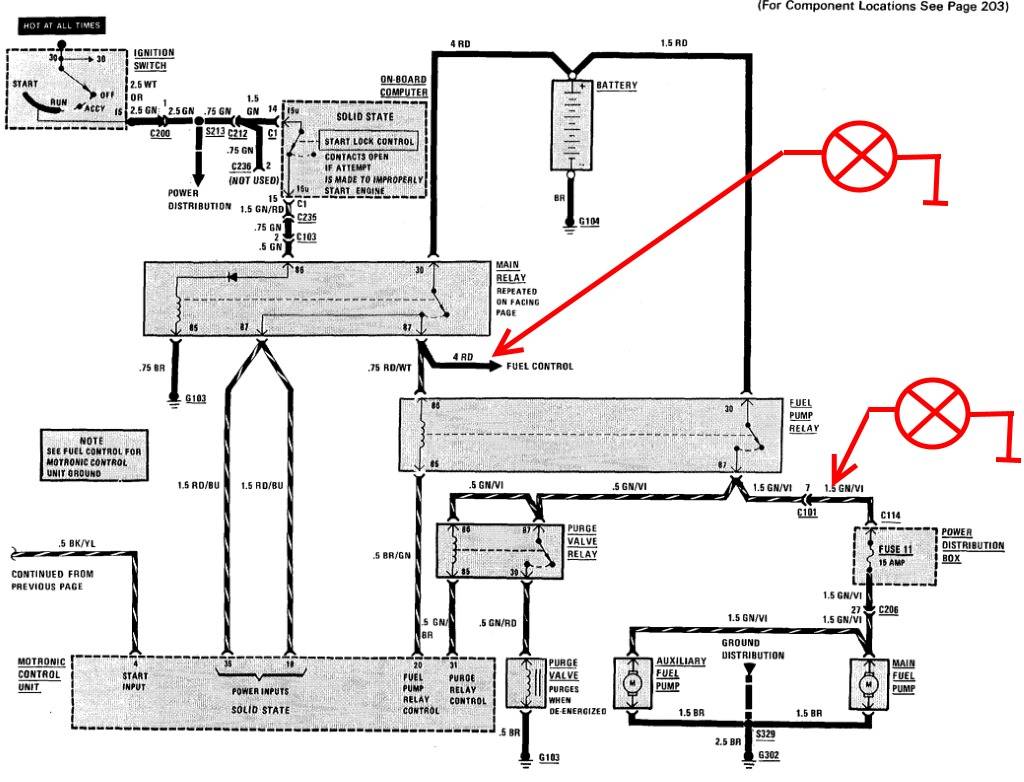
Du schnappst dir ein 2 oder 3 Meter langes Kabel und klemmst irgendwelche kleine Lampen wie folgt an:

[image]

Das Kabel mit den Lampen kannst du dann ganz gemütlich durchs Beifahrerfenster in den Innenraum legen und dann siehst du bei auftreten des Fehlers sofort ob etwas in dem Bereich kaputt ist.
Wenn die obere (bzw beide) Lampen ausgehen haste ein Problem mit dem Zündschloß oder dem DME Relais. Wenn nur die untere ausgeht haste ein Problem in der Gegend des Steuergerätes. Wenn sie beide an bleiben ist der Fehler an anderer Stelle.

Wichtig: Der obere Schaltplan stammt aus einem '83er 635. Du musst bei deinem Wagen passend umdenken. Das Prinzip ist aber identisch.

Gruß Holger

Eintrag gesperrt
625 Views

gesamter Thread:

 RSS-Feed dieser Diskussion