Defekte Diode - welches Teil ist betroffen? (edit) (Technik: Elektrik)

Holger Lübben, (vor 2817 Tagen) @ jfhe86

Hi!

Sicherung, Relais, theoretisch sogar der Lüfter...
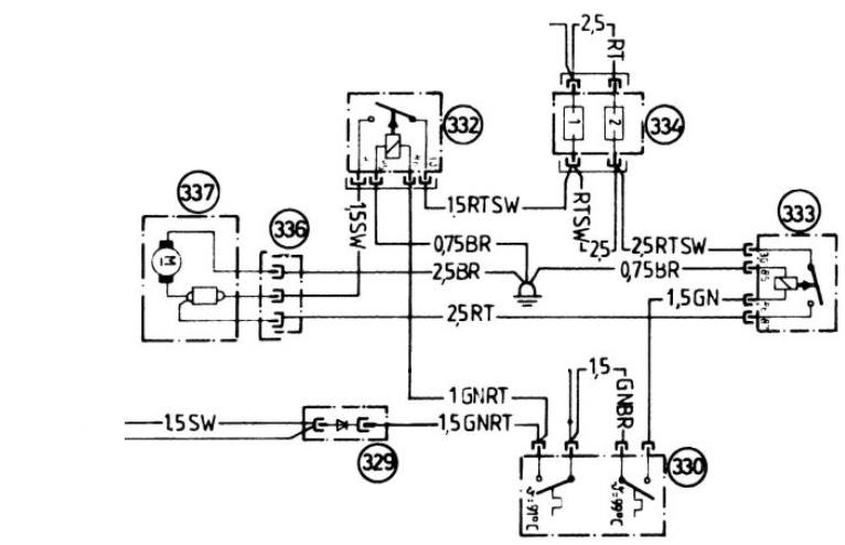
Aber die Schaltung ist ja Überschaubar - schnapp dir ein Meßgerät und in 5 Minuten weisst du was defekt ist. Den Ausschnitt aus dem Schaltplan hab ich dir mal unten angehängt.

Gruß Holger

[image]


329 Diode
330 Temperaturfühler
332 Relais
333 Relais
334 Sicherungen
337 Lüftermotor

Edit:

- An dem roten Kabel oberhalb von 334 kommt Dauerplus an.
- Das schwarze Kabel unten links signalisiert "Klima an"
- An dem grün/braunen Kabel oberhalb von 330 kommt Zündungs-Plus an.

Eintrag gesperrt
2529 Views

gesamter Thread:

 RSS-Feed dieser Diskussion