Taschenlampe aus der Handschuhfach (BMW-E24-Forum)
Hallo Forum,
ich möchte euch hier mal eine Winterarbeitvorstellen. Da die kleine Taschenlampe im Handschuhfach des 6ers nicht funktionierte habe ich diese mal mit in die Elektronikwerkstatt genommen.
Natürlich waren die Batterien ausgelaufen und hatten auf allen Metallteilen eine bunte Oxidschicht hinterlassen.
Darauf hin habe ich alle Innereien demontiert. Alle Metallteile "entrostet" und wieder eingebaut.
Statt der Batterie wurde ein GoldCap Pufferkondensator eingesetzt. Dieser wird aus dem Boardnetz mit 5V aufgeladen und bedient 3 weiße LEDs.
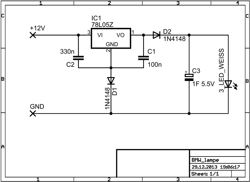
Den Schaltplan dazu findet man hier:
![[image]](images/uploaded/2013123019413152c1cc6b683ff.jpg)
Die 12V vom Bordnetz werden mit einem 5V Spannungsregler reduziert. Für den Pufferkondensator gilt diese Spannung als Maximum.
Die Diode D2 dient dazu, dass der Pufferkondensator sich bei fehlenden Bordnetz nicht ins Auto entläd.
Die 0,6V Spannungsabfall werden von der Diode D1 ausgeglichen. Am Ausgang den Festspannungsreglers IC1 liegen also 5,6V an - nach der Diode sind es dann nur noch 5V.
Die Taschenlampe ist innerhalb von maximial 10min aufgeladen und hält auch 10min.
Kurzschluss, Temperatur und Überstromschutz sind im Spannungsregler eingebaut, somit kann der Pufferkondensator nie überlastet werden.
Lebensdauer eines GoldCaps liegt laut Panasonic bei 8-10 Jahren bei -40 bis +60°C
Also Viel Spaß beim Basteln und einen Guten Rutsch.
![[image]](images/uploaded/2013123019420052c1cc880e035.jpg)
Links zu den Originalunterlagen:
http://rapidshare.com/share/276D90C284AFC89D24582D99252647DE
http://rapidshare.com/share/37B033F37E52FDAB3F4E8DED4D50FF78

?
![[image]](images/uploaded/2014010923074352cf2bbfc42c3.jpg)
![[image]](images/uploaded/2014010923100452cf2c4cc831d.jpg)
![[image]](images/uploaded/2014010923125952cf2cfb5d4ce.jpg)
![[image]](images/uploaded/2014010923135852cf2d36ac390.jpg)
![[image]](images/uploaded/2014010923145352cf2d6da3d93.jpg)
![[image]](images/uploaded/2014010923155252cf2da8de554.jpg)


![[image]](http://www.misi-online.de/pics/E24/BMW_E24_Taschenlampe.jpg)